Instance Verification Kit (IVK)
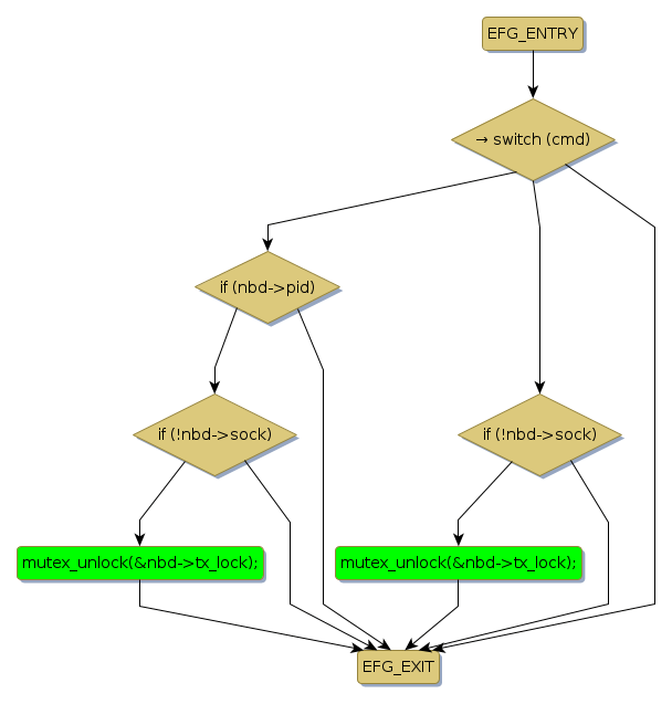
mutex lock @ [19021+26+/linux-3.19-rc1/drivers/block/nbd.c]
Instance Signature: tx_lock
|
The Matching Pair Graph:
|
|
Function Name
|
Control Flow Graph (CFG)
|
Events Flow Graph (EFG)
|
Source Correspondence
|
|
__nbd_ioctl
|
|
|
[14952+11+/linux-3.19-rc1/drivers/block/nbd.c]
|
|
nbd_ioctl
|
|
|
[18588+9+/linux-3.19-rc1/drivers/block/nbd.c]
|